This repository contains the code for the dinosaur game we are working on as a grade 12 ICS assignment.
- We will be using the ISSUES tab as well as the PROJECT tab for scheduling and organizing tasks/problems we encounter. It will tell you how we divided the work and how we worked through some problems.
- Re-making dinosaur game from Google Chrome when the internet is down
- A guy/dinosaur/character is trying to avoid blocks at various heights in the air at random intervals.
- Score increases as time survives
- Avoid the blocks
- Get as high of a score as possible
- There are 3 levels of difficulty, each one increases the speed of the game;
- Easy
- Medium
- Hard
- The character can jump and crouch to avoid the 3 levels of obstacles;
- Low block, only avoidable by jumping
- Medium block, avoidable by crouching or jumping
- High block, avoidable by doing nothing/crouching, like a flinch test tactic
- The obstacles are scrolling from right to left towards to character as he remains on the same x-position
- Character jumps by hitting 'W', crouches using 'S'
- Keys can be held to keep doing/redo the action
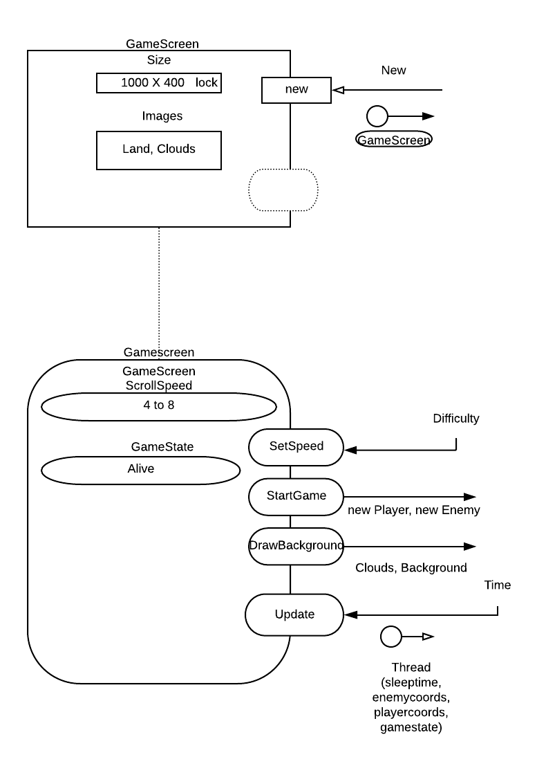
All UML diagrams for crucial classes below. They are subject to change as we refine our plan.
Contains images showing roughly what the GUI will look like
See Document
See Document







