本项目主要实现一个日志系统,主要支持以下功能
- 支持多级别的日志消息
- 支持同步日志和异步日志
- 支持可靠写入日志到控制台、文件、滚动文件中
- 支持多线程并发写入日志
- 支持扩展不同的日志落地目标地
- 支持落地到日志服务器
- 支持同步日志落地到数据库sqlite
- 支持使用ini文件配置服务器落地方式和信息
- -lpthread
- -std=c++11
- 若要使用服务端功能需要jsoncpp库
- 若要使用数据库功能需要sqlite3
包含./logs/Xulog.h即可
DEBUG("%s", "测试");
INFO("%s", "测试");
WARN("%s", "测试");
ERROR("%s", "测试");
FATAL("%s", "测试");- 默认日志器名称
root - 默认日志器格式
%d{%y-%m-%d|%H:%M:%S}][%t][%c][%f:%l][%p]%T%m%n - 默认日志等级
DEBUG - 默认为同步日志器
- 默认为标准控制台输出,不显示日志等级颜色
- 创建日志建造器
| 接口 | 功能 | 选项 | 返回值类型 |
|---|---|---|---|
Xulog::GlobalLoggerBuild() |
构建全局日志器建造器 | - | Xulog::LoggerBuilder |
Xulog::LocalLoggerBuild() |
构建局部日志器建造器 | - | Xulog::LoggerBuilder |
std::unique_ptr<Xulog::LoggerBuilder> builder(new Xulog::GlobalLoggerBuild());- 初始化日志建造器
| 接口 | 功能 | 选项 | 说明 |
|---|---|---|---|
buildLoggerName() |
设定日志器名称 | 传入string即可 | 名称不能为空,不可缺省 |
buildFormatter() |
设定日志器格式 | 见日志器格式表 | 默认日志器格式为 %d{%y-%m-%d|%H:%M:%S}][%t][%c][%f:%l][%p]%T%m%n,可缺省 |
buildLoggerLevel() |
设定日志器等级 | Xulog::LogLevel::value::DEBUGXulog::LogLevel::value::INFOXulog::LogLevel::value::WARNXulog::LogLevel::value::ERRORXulog::LogLevel::value::FATAL |
只有大于等于该等级的日志被输出DEBUG < INFO < WARN < ERROR < FATAL,另外有OFF选项,表示关闭日志输出默认为DEBUG,可缺省 |
buildLoggerType() |
设定日志器类型 | Xulog::LoggerType::LOGGER_SYNCXulog::LoggerType::LOGGER_ASYNC |
LOGGER_SYNC表示同步日志器LOGGER_ASYNC表示异步日志器,关于同步日志器和异步日志器见后面的介绍默认为同步日志器,可缺省 |
buildSink<>() |
设置落地方法 | <Xulog::StdoutSink>(Xulog::StdoutSink::Color::Enable)<Xulog::FileSink>("file_path")<Xulog::RollSinkBySize>("file_path-", file_size) |
标准落地为控制台输出,传入Xulog::StdoutSink::Color::Enable则可以开启日志等级颜色,Uneable则为关闭,不建议开启,输出效率降低非常多文件落地为输出到指定路径的文件中 以文件大小滚动落地,自带文件标号 可扩展至远程日志服务器和数据库,在extend中扩展了以时间滚动落地 默认为控制台输出 关闭颜色显示 |
| build() | 构建日志器 | - | 返回值类型为Logger::ptr日志器指针 |
builder->buildLoggerLevel(Xulog::LogLevel::value::DEBUG);
builder->buildLoggerName("Synclogger");
builder->buildFormatter("[%d{%y-%m-%d|%H:%M:%S}][%c][%f:%l][%p]%T%m%n");
builder->buildLoggerType(Xulog::LoggerType::LOGGER_SYNC);
builder->buildSink<Xulog::StdoutSink>(true);
builder->buildSink<Xulog::FileSink>("./log/a_test.log");
builder->buildSink<Xulog::RollSinkBySize>("./log/a_roll-", 1024 * 1024);
builder->build();若不需要更改,可以使用默认设置,不用进行单独调用
- 获取全局日志器
| 接口 | 功能 |
|---|---|
Xulog::getLogger(name) |
获取指定名称的日志器,返回值为日志器指针,返回值类型为Logger::ptr |
Xulog::rootLogger() |
获取默认日志器,返回值为默认日志器指针,返回值类型为Logger::ptr |
- 日志输出
| 接口 | 说明 |
|---|---|
DEBUG("%s", "测试开始") |
大写为默认全局日志器输出,此处的格式与C/C++格式化输出相同,与等级相同DEBUG|INFO|WARN|ERROR|FATAL |
debug(logger,"%s", "测试") |
小写为指定日志器输出,需要传入日志器指针,debug|info|warn|error|fatal |
debug(logger, "%s", "测试");
info(logger, "%s", "测试");
error(logger, "%s", "测试");
warn(logger, "%s", "测试");
fatal(logger, "%s", "测试");日志器格式表
| 占位符 | 说明 |
|---|---|
%d |
日期,子格式{%y-%m-%d|%H:%M:%S}年-月-日|时-分-秒,子格式需要使用大括号 |
%T |
Tab缩进 |
%t |
线程ID |
%p |
日志级别 DEBUG < INFO < WARN < ERROR < FATAL 另外有 OFF选项 |
%c |
日志器名称 |
%f |
文件名 |
%l |
行号 |
%m |
日志消息 |
%n |
换行 |
服务端启动时需要指定配置文件路径 默认配置文件在config文件夹中的config.ini文件里
# 注释section 为关闭功能 当前设置为默认设置 恢复默认可用default替代
# 服务器端口 默认为8888
[Server]
port=8888
# 标准落地配置
# 标准落地是否打开颜色 true 表示打开 false 表示关闭
[StdoutSink]
color=true
# 文件落地配置
# 文件位置和路径配置 支持相对和绝对地址 注意需要写出文件名
[FileSink]
path=./log/test.log
# 滚动文件(大小)配置
# 滚动文件路径名称 后面会自动生成后缀名区分不同文件
# 滚动文件大小 单位是KB 请勿输入表达式
[RollBySize]
path=./log/roll-
size=1024
# 滚动文件(时间)配置
# 滚动文件路径名称 后面会自动生成后缀名区分不同文件
# 滚动类型 支持 GAP_SECOND GAP_MINUTE GAP_HOUR GAP_DAY
[RollByTime]
path=./log/roll-
type=GAP_SECOND
# 数据库落地配置
# 数据库文件位置和路径配置 支持相对和绝对地址 注意需要写出文件名
[DataBaseSink]
path=./log/log.db注意
- 所有的路径需要包含文件名
- 需要去掉某种落地方式直接注释即可
- 数据库落地仅支持同步日志器
- 默认值可以使用default(尚未完整测试)
- WSL(Ubuntu 22.04)
- VSCode
- g++/gdb
- Makefile
- 类的继承和多态
- C++11多线程、智能指针、右值引用
- 双缓冲区
- 生产者消费者模型
- 多线程
- 设计模式(单例模式、工厂模式、代理模式、建造者模式)
在生产环境中,有时候是不允许我们程序员利用调试器排查问题,不允许服务暂停
在高频操作中,少量调试次数并不一定能够复现出对应的bug,可能需要重复操作非常多次的情况,导致效率低下
在分布式、多线程代码中,bug更难以定位
因此就需要日志系统进行开发问题的排查
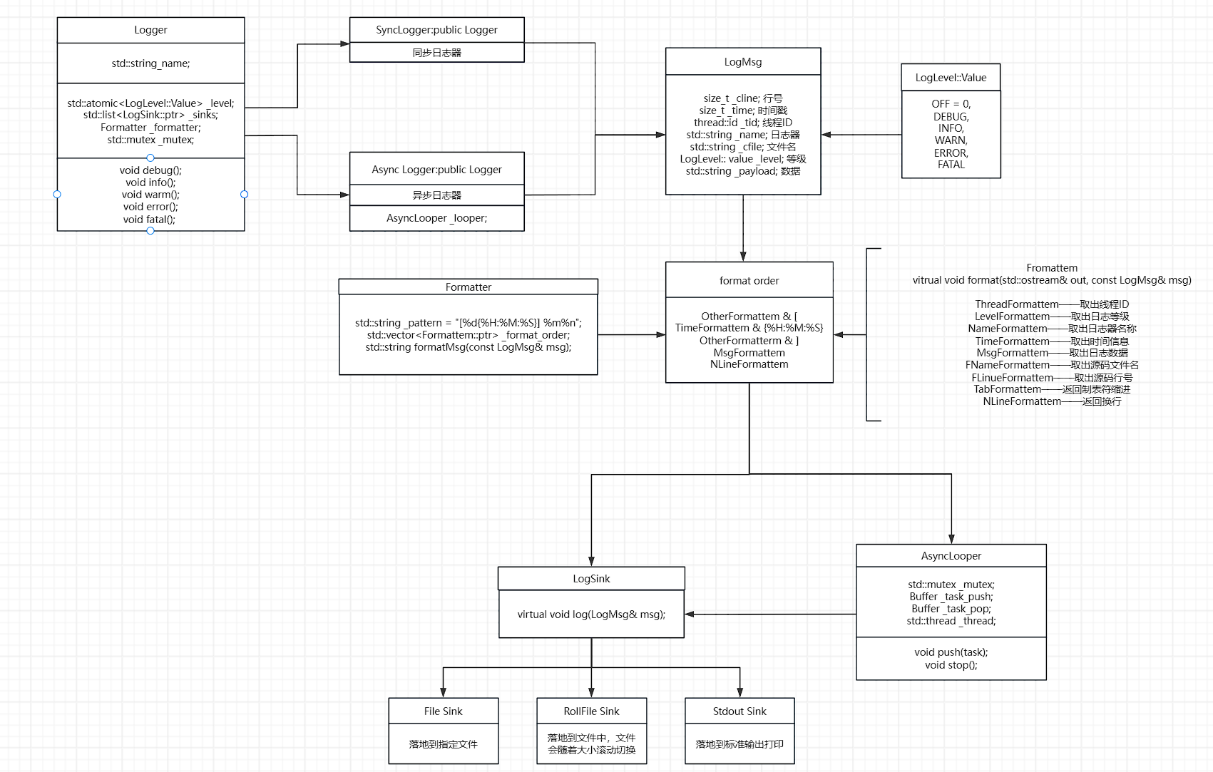
日志系统的技术实现主要分为两大类
-
输出日志到控制台
-
输出日志到文件或数据库系统
这里分为同步和异步写日志
同步日志是指当输出日志时,程序必须等待日志输出语句执行完毕后才能执行后面的逻辑语句,日志输出语句和业务逻辑处于同一个线程
同步日志系统在高并发场景下容易出现系统瓶颈,主要是由于write系统调用和频繁IO导致的
异步日志指的是在输出日志时,输出日志的语句和业务逻辑语句处于不同的线程,使用单独的线程去完成
业务逻辑语句是生产者,而日志线程是消费者,这是一共典型的生产者消费者模型
异步的好处就是日志没有完成输出也不会影响业务逻辑的运行,可以提高程序的效率
- 日志等级模块:对不同日志进行等级划分、对日志的输出进行控制,提供按照等级枚举字符串的功能
- OFF:关闭
- DEBUG:调试,调试信息输出
- INFO:提示,提示型日志信息
- WARN:警告,不影响运行,但可能不安全
- ERROR:错误,程序运行出错的日志
- FATAL:致命,代码异常
- 日志消息模块:日志中所含的各类信息
- 时间
- 线程ID
- 日志等级
- 日志数据
- 日志文件名
- 日志行号
- 消息格式化模块:设置日志的输出格式,提供对消息格式化的功能
- 格式化内容:
[%d{%y-%m%d\|%H:%M:%S}]%T[%t]%T[%p]%T[%c]%T%f:%l%T%m%n [2024-9-20\|12:01:54] [(TID)] [FATAL] [root] main.cc:13 套接字创建失败\n
- 格式化内容:
- 日志落地模块:负责对日志指定方向的写入输出
- 日志器模块:对上面模块的整合、日志输出等级、日志信息格式化、日志消息落地模块
- 同步日志器模块
- 异步日志器模块
- 异步线程模块:负责异步日志落地
- 单例日志器管理模块:对日志全局管理,在项目任何位置,获取日志器执行输出
异步日志器的思想是为了避免业务线程因为写日志的过程时间较长而长时间阻塞
异步日志器的工作就是把业务输出的日志内容放入内存缓冲区中,使用专门的线程进行日志写入
这个模块的主要内容是
- 实现一个线程安全缓冲区
- 创建一个异步工作线程,专门负责缓冲区日志消息的落地操作
- 使用队列缓存日志消息,进行逐条处理,要求不涉及到空间的频繁申请和释放,否则会降低效率
- 使用环形队列,提前将空间申请号,然后对空间循环利用
- 缓冲区会涉及多线程,需要保证线程安全
- 写日志操作只需要一个线程,涉及到的锁冲突是生产者与生产者的互斥,生产者和消费者的互斥,冲突较为严重
- 双缓冲区思想,第一个为任务写入的缓冲区,第二个是任务处理缓冲区
双缓冲区的好处是,降低了生产者和消费者之间的冲突,只有在交换的适合需要冲突一次
- CPU : AMD Ryzen 7 6800H with Radeon Graphics 3.20 GHz
- RAM : 16G DDR5 6400 MHz
- ROM : 512G-SSD PCIe4.0
- OS : Ubuntu 22.04.4 LTS (WSL虚拟机)
- 16 核(每个核心 2 个线程,8 个物理核心) 总内存 (Mem): 6.6 GiB
主要测试内容:单线程 | 多线程 & 同步 | 异步
- 100w+条指定长度日志输出所耗时间
- 每秒输出日志数
- 每秒输出日志所占存储空间
- 单线程
- 多线程
- 单线程
- 多线程
支持配置服务端地址,网络传输到日志服务器(TCP)DONE支持使用配置文件操控服务端设置DONE支持在控制台通过日志等级渲染不同颜色方便定位DONE支持落地到数据库DONE 仅支持同步日志- 实现日志器客户端,提供检索、分析、展示等功能(仅数据库)
- 支持客户端连接服务端 进行检索、分析、展示等功能(仅数据库)





