Self Development App for Android Devices
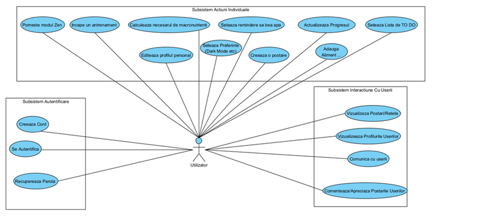
It has a lot of functionalities such as:
-> Tracking Calories like in apps such as MyFitnesspal using NutritionixApi -> Chatting with users and being able to delete your messages if you make mistakes. Also at the top there will be a conversation that only you can see where you can write down notes -> Progress Tracking with a chart for your weight -> To Do List to set up your daily goals -> Zen Mode where you can set timers and play relaxing music in order to meditate, with sound at the end to tell you that the meditation is over -> Workout Manager where you can pick any of the available Workout Splits, and for each split you'll have a list of exercises. You have a timer that you can start for each working set and if you don't know the exercise, you can just tap on it and it will redirect you to 'MuscleWiki.com' where you'll see all instructions for that specific exercise. -> Or you can pick "Random Workout" which, if you're bored of your current workout, will just make a Full Body Split Workout with different exercises each time. -> Widget on Home Screen to be able to quickly add items in your food tracking part, without having to go through multiple screens -> You can set reminders to get a notification to drink water every 60 minutes. -> You can make posts and other users can interact with them by liking and commenting on them, and each user has the option to delete his comments if he wishes -> Also, you can post Cooking Recipes in another page, where users can only see your recipes and have an interactive view ( they are able to zoom in into the recipe photo ) -> You have an accurate Calorie Calculator that based on the information you put in, it gives you a chart telling you how much of every macronutrient and how many calories you should eat, and you can save them on the main page, to be able to see them every day and be able to track macros appropriately. -> On the main pages you can also add the amount of water you drank in a day, with 200 ml ( a glass of water ) increments, and you can set up a desired amount of water to drink per day and it will be saved , and you will see it every time you enter the app and also how much you have to drink to achieve that , the same goes for calorie and macro tracking. -> Also, on the main page you have a motivational quote that changes based on a timer that keeps running even if you close the app so you won't see the same quote twice. -> You can view your profile and edit it and view your posts, with the ability to zoom on them. Also you can delete any individual post if you don't like it anymore. -> You also can search for people and view their profile and start a conversation with them -> If you like the app and want to support the developer, you have the option to enable ads that will only be displayed on the main screen and won't affect the user experience, or you can turn them off if you don't want them. -> Dark Mode, White Mode, Give Feedback and a lot more!
Snippets:
What the DB would look like if it was relational ( it is NoSql, but for easier understanding I made a diagram):









