| Deliverable | Due Date |
|---|---|
| Briefing Slides (due on github pages) | Wednesday, March 6th at 1:00PM EST |
| Briefing (8 min presentation + 3 min Q&A) | Wednesday, March 6th during Lab Hours |
| Report (on team github pages website) | Friday, March 8th at 11:59PM EST |
| Pushed code to Git | Friday, March 8th at 11:59PM EST |
| Team Member Assessment | Monday, March 11th at 11:59PM EST |
https://docs.google.com/presentation/d/1PP2RCcQ2XfO_T46vGBOYsNq3_t3xGHAf4YemcNutQBk/edit?usp=sharing
It's time to use the actual racecar! In this lab you will be improving on the wall following code that you ran in simulation and running it on the car. You will also be building a safety controller to prevent your racecar from crashing into obstacles.
Your team will be assigned a racecar to take care of during the semester. These cars are expensive so please coordinate with your team to ensure that someone is always responsible for it and avoid leaving it unattended on campus.
The racecar platform is exciting and fast, but it is not a toy. The hardware we have on board is extremely expensive, and it is your responsibility to keep it in good condition for future classes. The racecar can survive a couple light bumps, but if it goes flying into a wall it can be destroyed. The whole frame can split in half, the lidar can get scratched, the TX2 can get damaged, etc. Any one of these repairs can cost hundreds, if not thousands of dollars, in addition to the dozens of hours your lovely TAs put into assembling and testing them.
If your car develops hardware issues for any reason, please tell the TAs immediately and we will do our best to repair it. Most teams will probably have some sort of hardware issue throughout the course, and it is typically not a big deal. However, if you damage the car in an extreme way through obviously reckless behaviour, you may find yourself working on the simulated car for the rest of the course.
The racecar runs on relatively low voltage (≤ 20V) so we are not too concered about dangerous shocks. But as with any electrical system, it is always important to take proper safety precautions. For example, ground yourself before touching any of the exposed circuit boards like the TX2.
Please have all members of your team read and sign the electrical safety form here before starting work on the racecar: https://eecs-ug.scripts.mit.edu:444/safety/index.py/6.141
From now on, for each lab, you will be:
- publishing a report on your team's github pages website
- giving an 8 minute briefing presentation (plus 3 minutes Q&A) together with your team
- uploading the briefing slides to your github pages website
- submitting a team member assessment form
See the deliverables chart at the top of this page for due dates and times.
If you haven't already done so, follow the instructions for your team's github pages website, which will be hosting your lab reports. As part of this you will need to create an organization for your team on github.mit.edu called rss2024-[TEAM_NUMBER] and make sure all of your code is pushed there by the lab report deadline. At this time, the TAs will pull your team's report from your website. Please ensure that the report is complete and that you have linked to your presentation. Your team organization is also where you should push all of your lab code.
You can view the rubrics for the lab report and the briefing for more details on specific grading criteria. You will receive a grade out of 10 points for each. Your final lab grade will also be out of 10 points, based on the following weights:
| Deliverable Grade | Weight |
|---|---|
| briefing grade (out of 10) | 20% |
| lab report grade (out of 10) | 70% |
| laboratory participation + pushed code (out of 10) | 10% |
The capabilities you should demonstrate through your Lab 3 deliverables are:
- Prevent crashes using your safety controller while maintaining flexibility.
- Complete comprehensive quantitative performance testing on your wall following implementation
- Log into the physical car, manually drive, and visualize a rosbag of the laser scan.
- Autonomously drive the racecar with your wall following code.
Please include video, screen shots, etc. in your lab report as evidence of these deliverables. A good report will make quantitative and qualitative evaluations of your results.
Before beginning on the lab, get to know your new team and prepare your team's website and Github organization. You are going to be working with each other for the rest of the semester, so it will be helpful to know each other :).
Each team will be using a Github website in order to organize and publish their reports and briefings. Instructions on how to create this site can be found here.
Now that you’ve got your wall follower working in simulation, we want you to build a safety controller. In future labs, the racecar will be moving at high speeds, so we need you to build a system that protects it from crashes.
Of course, you are going to build and test it in simulation first :).
Create a new package for your safety controller (place it in ~/racecar_ws/src).
Your goal is to make a node in this package that prevents the racecar from crashing into obstacles.
The below section on muxes will help you decide which topic your safety controller should publish to once deployed on the racecar. Make this topic a ROS parameter so that you can easily change it between the simulation and the racecar.
On the racecar, we will want you to be able to demonstrate that your safety controller is robust. You should be able to attempt to crash the racecar in a variety of scenarios and have the safety controller prevent the crashes. You should also be able to walk in front of the racecar without it running into you.
At the same time, your racecar should not be "scared". You should still be able to drive close to walls, turn around corners, go fast etc., without the racecar freezing in its tracks. You will be required to run your safety controller in all future labs, so don't cripple yourself with something overprotective.
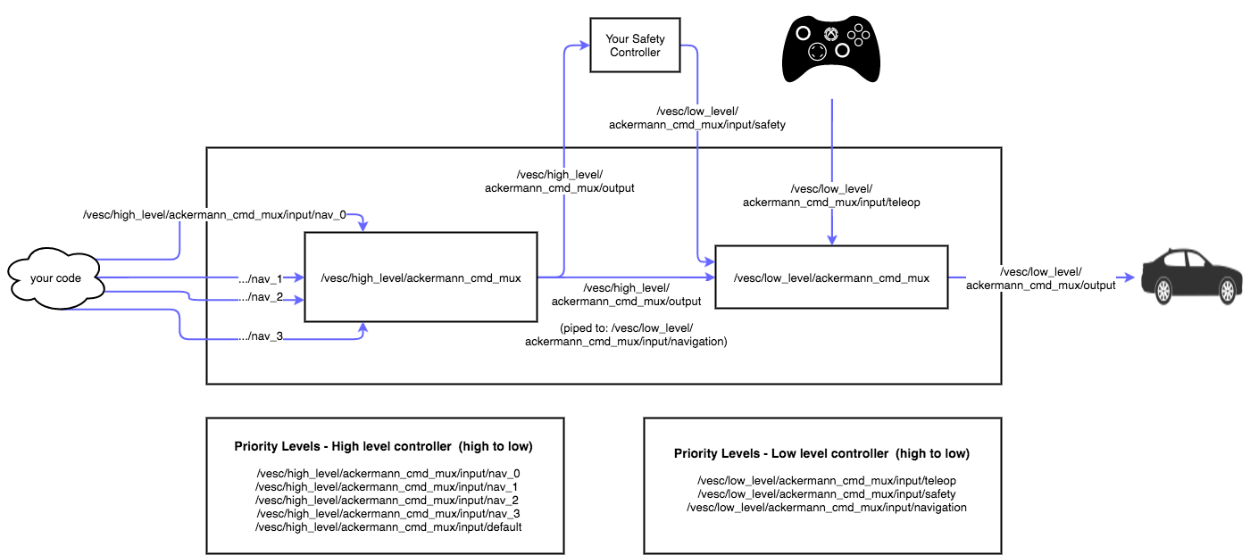
The racecar has a command mux with different levels of priority that you will need in building your safety controller.
The navigation topic you have been publishing to is an alias for the highest priority navigation topic in the mux (defined here):
/vesc/ackermann_cmd_mux/input/navigation -> /vesc/high_level/ackermann_cmd_mux/input/nav_0
For brevity we will refer to /vesc/high_level/ackermann_cmd_mux/input/nav_i as .../nav_i in this handout (this doesn't work on the actual racecar).
Driving commands sent to .../nav_0 override driving commands sent to .../nav_1, .../nav_2, etc.
Likewise driving commands sent to .../nav_1 override driving commands sent to .../nav_2, .../nav_3, etc.
You can use this structure to layer levels of control.
For example, a robot whose job it is to explore randomly and collect minerals as it finds them could use 2 muxes.
The controller that explores randomly could publish to a lower priority topic like .../nav_1.
Whenever the vision system detects minerals, it could begin to publish commands to a higher priority topic like .../nav_0. .../nav_0 would override .../nav_1 until the minerals have been depleted and commands stopped being published to.../nav_0.
The navigation command with the highest priority is then published to /vesc/high_level/ackermann_cmd_mux/output.
This topic is then piped to /vesc/low_level/ackermann_cmd_mux/input/navigation and fed into another mux with the following priorities (from highest to lowest):
/vesc/low_level/ackermann_cmd_mux/input/teleop
/vesc/low_level/ackermann_cmd_mux/input/safety
/vesc/low_level/ackermann_cmd_mux/input/navigation
.../teleop is the topic that the joystick publishes to.
This will always have the highest priority.
.../safety has the next highest priority. It will override anything published to .../navigation. This is where your safety controller will publish.
So for your safety controller this means:
- Subscribe to
/vesc/high_level/ackermann_cmd_mux/outputto intercept the driving command that is being published. - Subscribe to sensors like
/scan. - Publish to
/vesc/low_level/ackermann_cmd_mux/input/safetyif the command being published to the navigation topic is in danger of crashing the racecar.
Note: These topics only exist on the physical racecar, not the simulation. This means your simulated safety controller will not be able to send stop commands at a higher priority than driving commands when using the simulator.
For this section, feel free to just make the scaffold of a speed controller that issues a 0 velocity /drive AckermannDriveStamped publish to your simulated racecar whenever it reaches a situation that you think it should stop in. Test your simulated safety controller by launching the racecar simulator and issuing some singular test drive commands that drive the racecar in the direction of an obstacle.
During Part 2, you will switch this drive topic using ROS parameters to make use of the muxes described above, put your code on the actual racecar, and tune your algorithm to better work in real life situations.
Last week, each member of your team designed their own version of a wall-following algorithm for the racecar simulator. However, you only get one racecar!
Your team will need to work together to combine ideas from multiple team members' implementations of the wall follower to make a single, more robust controller.
Note: PID controllers are not one-size-fits-all. You may find that different parameter tunings, controller implementations, and special cases work best for different racecar speeds and racetrack conditions. Expand your wall following algorithm to take this into account by adjusting based on race conditions.
While developing and iterating on your combined algorithm, consider how you can accurately gauge its performance, especially when comparing two different implementations or parameter tunings. Include a qualitative and quantitative discussion on this and how you settled on your final wall following algorithm in your team's briefing and report. We recommend creating visuals to help support your conclusion!
Questions to help with evaluating your wall follower:
- How do you know when your wall follower is performing well?
- What data can you collect to quantitatively evaluate wall-following performance?
- What race conditions (especially racecar speeds and racecar paths) should you test on to best determine performance?
- What graphs/visuals can you create to help make evaluation easier?
Note: Your team will be receiving their racecar during lab on Monday, March 4th. Don't worry about this part until then.
Once you have your car, search for its number. You can find it in two places; on top of the car's lidar and the top of your router. The car's number will be in block letter stickers. If you have an older car or router there might be other numbers written or labeled on it that you can ignore.
Plug your router into an outlet in your team's power strip. Make sure you are using the 12V power supply that says "TP-Link" on it. Using the other power supply will fry your router.
Your router will not be connected to the internet unless you plug in the ethernet into an ethernet port (in the wall/table).
Then connect to either of these two wifi networks on your laptop using the password g0tRACECAR?:
RACECAR_AP_[YOUR_CAR_NUMBER]
RACECAR_AP_[YOUR_CAR_NUMBER]_5GHZ
The 5ghz network provides a faster connection but has more limited range.
Check the battery status on your racecar by pressing the power button on your car's primary battery. This may be the black energizer pictured below or the grey XTPower battery. On the hokuyo cars, the battery sits right on top of the car. On the velodyne cars, the battery is velcroed under the car (be careful when pulling it out). When powered on, these batteries will remain on until power stops being drawn from them, so please remember to unplug your power cables when the car is not in use.
If your battery is low, charge it with the 18V adapter.
Do not charge your battery while it is plugged in to the TX2.
Please remember to charge your batteries when you are not working on the cars.
The battery lasts a surprisingly long time; so as long as you keep the battery charged when you are not working, it can last the entire lab. Remember to unplug it before putting your robot away.
Charge your motor battery by plugging it into the charger that looks like a blue block. Hold the start button for 2 seconds to charge - you should hear the battery fans begin to spin. This battery won't last as long, especially when you are going fast, so remember to charge it when the car is not moving. The TX2 will not be affected if the motor battery gets unplugged.
Connect the two power cables to the energizer/XTpower battery. One powers the lidar and the TX2 (compute board). The other powers the USB hub (which powers the ZED camera and IMU). If everything is receiving power, you should see LEDs light up on the TX2 and IMU and you should hear the lidar spinning (listen closely).
Power on the TX2 by pressing the rightmost button on the port side of the car labeled "power". The button should light up green.
When you're connected to the wifi with the TX2 powered on, you can connect directly to the car from your computer.
If you're using the docker image, we've included some infastructure that makes it easier to connect to the car. Open the docker-compose.yml (in your racecar_docker folder) and change the racecar hostname under the extra_hosts field from 127.0.0.X to your car's IP. For example, for car number 100 you would put:
extra_hosts:
racecar: 192.168.1.100
Then restart the docker image (docker compose down and docker compose up). You should be able to ssh into your racecar by simply typing:
ssh racecar
The password is racecar@mit.
If you're not using the docker image you can connect with the same password and this command:
ssh racecar@192.168.1.YOUR_CAR_NUMBER
If you can't connect, make sure you are still on the correct Wi-Fi network. To switch back to a local ROS master, just change the hostname back to 127.0.0.1 and restart the image (down and up).
The car is running Ubuntu, which is very similar to the Debian docker image.
It should be familiar, but poke around to get comfortable with the structure.
Just like in the simulator, you will often need multiple terminal windows open in order to launch different ros nodes.
You can do this through the Docker image GUI, but here are a couple ways to do this through ssh as well:
- Open multiple windows on your local machine and
ssh racecarin each one of them. You can even ssh from multiple computers at the same time, but make sure you are communicating with your team members if you do this. - Use tmux or screen to open layered windows in terminal and navigate through them with key commands.
- Use
sshwith the-Xflag to enable X11 forwarding. With this flag you can launch graphical programs in thesshclient and have them displayed on your local machine. For example, you could runxterm &to get a new terminal window. Consider making bash aliases to make these steps easier.
- Make sure you've modified the docker-compose.yml file with your car’s IP (see SSH section)
- SSH into the racecar
- Start the car's Docker container using the startup script (Use
cdto get back to the home directory if you aren't already there)./run_rostorch.sh- You will need to do this step each time you restart your racecar to access its Docker container
- Check to see if rsync is downloaded on both your local docker and the racecar. If not use apt-get to install rsync
- Everyone in the group: use rsync to pull the src directory from the car to docker
- You can use this file as a backup later in the semester if one of your changes brings the car to an unrecoverable state
- Git clone one of your team member’s wall following code from lab 2 into the local directory ~/racecar_ws/src/[WALL_FOLLOWER_CODE]
- remove the src directory from the car
- one person in the group: use rsync to push the src directory from your docker to the racecar
- now you have all your code on the racecar! have fun! (continue steps below)
- everyone in the group: use rsync to pull the src directory from the racecar to your docker
When you are ready, plug in your TX2 battery (Energizer or XTPower) and motor battery (Traxxas) in.
Turn on the TX2, and reconnect to the racecar if necessary.
Place the car on your brick so its wheels do not touch the ground and are free to spin.
Launch teleop just like in the simulator.
Note that if you JUST plugged in the motor battery, it takes a few minutes for the VESC to be recognized, so if you run teleop, and get the error "Failed to connect to the VESC", wait a few seconds, and try running the command again.
teleop
Now you should be able to move the car around with the joystick! You need press and hold the left bumper (LB) before the car can move. This is a known as a dead man's switch and it is an easy way to stop the car from crashing - just let go of the trigger.
- Make sure the joystick is connected and in the right mode by running
ros2 topic echo /vesc/joy. When you press buttons on the joystick, you should see the messages on this topic update. - Are you pressing and holding the left bumper on the joystick?
- Make sure the motor battery is plugged in and charged.
Because rviz requires 3D libraries, you can't run it straight through SSH.
So you will need rviz to be connected to the car's roscore rather than the one on your local machine.
If you're using the docker image and you've set your extra_hosts IP correctly, you should be able to simply run rviz once teleop is running on the car and you should be able to visualize the laser scan and IMU data.
If you are not using the docker image you will need to manually change some network variables. To do this first edit your /etc/hosts file on your local machine (requires sudo) and add the following line:
192.168.1.[CAR_NUMBER] racecar
This essentially makes the string racecar equivalent to the IP of the car. One benefit of this is that you should now be able to SSH in to the car by running:
ssh racecar@racecar
Now that you've set up the hostname (you only ever need to do that once), you can make rviz listen to the car's roscore by running the following command.
export ROS_MASTER_URI=http://racecar:11311
You also need to set your own IP for 2-way communication by running:
export ROS_IP=[YOUR_COMPUTER'S_IP]
You can find your IP address by running hostname -I or ip addr. It should be on the 192.168.1.x subnet. If you are on the VM you must set your network adapter to "Bridged (Autodetect)", otherwise you will not have an IP on the network. Note that these commands need to be run in every single terminal that you want to be connected to the car's roscore, so it is worth considering making an alias for them or adding them to your ~/.bashrc.
Now if you run teleop on the car you should be able to open up rviz and visualize the real lidar data (topic /scan) and the IMU data (/imu/data).
Before you get too far ahead, remember that when you are done using the racecar, you must unplug all power cables. This includes 2 cables that connect to the energizer battery and the motor battery. Not doing this can destroy the batteries and the servo.
rosbag will be your invaluable friend this year for compiling lab reports, especially as we move to the final challenge and will have limited time at the Johnson Track, where it will be held.
In Lab 1C, you recorded bagfiles from the racecar simulator and inspected bagfiles recorded from the real racecar. Make sure you are comfortable with recording bagfiles on your racecar, transferring them to your local machine (try scp), and playing them back to analyze the data.
Now that you have your racecar, use scp or git clone to get your team's safety controller onto the car. The safety controller should live in the src folder of your workspace, ~/ros2_ws/src/[WALL_FOLLOWER_CODE]. Remember to colcon build in the root of your workspace to rebuild it and then source ~/ros2_ws/install/setup.bash.
Test the performance of your safety controller by updating the necessary parameters (See the muxes section for more details) and launching the node. You should engage the safety controller in a variety of conditions to ensure that the controller is robust and adheres to the description provided in Part 1.
Please be careful when you are testing. Always have your joystick ready to stop the racecar and start very slow.
Please include a discussion on at least one evaluation metric you used while testing on the robot in your final report. You are NOT required to include this in your briefing.
Just as you did for the safety controller, get your team's updated wall following code onto the car. Remember to colcon build in the root of your workspace to rebuild it and then source ~/racecar_ws/install/setup.bash.
Before running the wall_follower change the drive_topic param to /vesc/ackermann_cmd_mux/input/navigation. See the muxes section for more details.
Get the car into a safe location and make sure teleop is running. In another terminal, launch
ros2 launch wall_follower wall_follower.launch
Hopefully this will work without any changes! (But it likely won't.) To activate the wall follower, hold down the right bumper on the joystick (dead man's switch).
As necessary, tune the parameters in the wall follower so that it works well in the real world.
Consider why performance on the robot might differ from performance in the simulator and what techniques you can use to improve your controller in deployment. Your final report on Lab 3 should briefly address these topics and include at least one evaluation metric.
- The number of lidar beams is different than in the simulator
- The field of view is different than in the simulator.
- If you have a velodyne car, the lidar is not pointed forwards, it is rotated by 60 degrees.
The RACECAR comes preinstalled with most of the software you will need throughout the course. We highly recommend you keep your own software organized on the car. It's possible your car will need to be reflashed or swapped throughout the course, so it would be good if you could easily restore your code.
This is where you should put your ROS modules on the car (alongside the base directory).
racecar_ws/src/base/
- vesc: motor driver wrapper code
- racecar: RACECAR core software architecture - muxes, launch files, etc
- zed_ros_wrapper: contains code for interfacing the Zed camera with ROS
- razor_imu_m0_driver: contains code for driving the IMU
racecar_ws/.subsystems/
- hokuyo
- imu
- joystick
- velodyne
- vesc
- compiled_samples: precompiled binary files which use the ZED
- zed-python: python wrappers for direct ZED access (non-ROS wrapped), includes examples/tutorials
NOTE: you can run this code over SSH if you use X-Forwarding (ssh racecar@... -X)
- contains hokuyo network settings, don't modify this without TA involvement
- launch_imu.sh: contains the launch command for the imu sensor, just for reference
- test_joystick.sh: a useful shell script for debugging Joystick connections, give it a try!
- launch_velodyne.sh: contains the launch command for the velodyne sensor, just for reference
This folder contains a tool for flashing the VESC. You should not touch this without TA involvement.
This folder contains code for fast ray casting on the RACECAR. The package contains several ray casting methods, and is quite fast. It will be useful later on in the course (lab 5).
See Corey's paper for more info! https://arxiv.org/abs/1705.01167
Fun fact: a (slightly more current) version of this paper was accepted to ICRA 2018!
To update this code (if directed to do so), just do "git pull" in the range_libc directory, then run the below script.
- pywrapper/compile_with_cuda.sh: run this script if you need to recompile range_libc for any reason.












