-
Notifications
You must be signed in to change notification settings - Fork 3
Development Plan
The application will be implemented in 8 iterations. Each iteration has a duration of 1 week.
| Iteration No. | Iteration Date | Major work & Goal(s) | Milestones |
|---|---|---|---|
| 1 | 10 Oct - 15 Oct. | 1. Self study of using tools | Main user stories written, domain model approved by TA. |
| - Figma, Django, HTML, CSS, Bootstrap | All docs on project wiki. | ||
| 2. Design example UX/UI | |||
| 2 | 17 Oct - 22 Oct. | 1. Build Homepage | Home page can be visited. |
| 2. Display a list of menus for you. | List of menu shown on homepage. | ||
| 3. Anyone can search for the menu on navigation bar | Users can search for the menu by navigation bar. | ||
| 3 | 24 Oct - 29 Oct. | 1. Users can login, logout and sign Up. | Users can sign up, login, logout. |
| 2.Add a link to “Login” to the foods index page | |||
| 4 | 31 Oct. - 5 Nov. | 1. Login with Google(OAuth) | Suggestion feature works. |
| 2. Improve the navigation and page layout. | Authenticated users can rate and review the suggestions menu. | ||
| 3. Externalize configuration data for security and portability. | An authenticated user can rate only once. | ||
| 4. Show the Suggested food | Rating score visible for everyone. | ||
| - filtered by sweetness, user’s rating, energy | |||
| 5. Users can rate the menu and review the suggestions menu. | |||
| 6. Everyone can see the rating score of each menu. | |||
| 5 | 7 Nov. - 12 Nov. | 1. Build Top Rated-Dished | Pages can open from the External content button. |
| 2. Build Community Food page | |||
| 3. Build History page | |||
| 4. Embed pages on the External content button on the navigation bar. | |||
| 6 | 14 Nov - 19 Nov. | 1. Deploy web application. | We don’t have to runserver every time we want to use the Web App. |
| 2. Receive feedback to improve Web App. | Get feedback from users. | ||
| Polish Period | 21 Nov - 6 Dec. | 1. Improve the user's experience. | |
| 2. Implement the optional features. | |||
| 3. Fix the Defect and bugs |
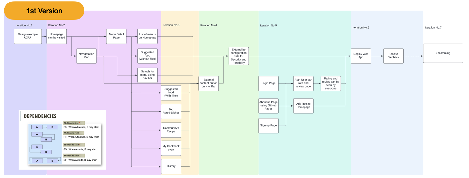
In the first version of Development Plan, we are focused on the preparation of pages such as Top-Rated Dishes, Community's Recipe, My Cookbook Page and etc. But most of these page is depending on user and rating. So, we have to do put Login, Signup sooner.
Another reasons was we finished the Menu Detail Page later than expected. So, we thinking of adapting the development plan to become much more suitable for the limited of time

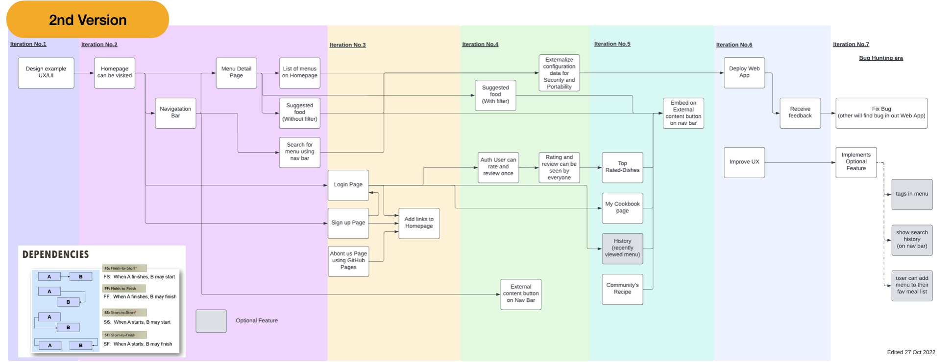
The former version are not good in placing the order of doing tasks. Then, we put the Login, Signup tasks to have a authenticated user sooner.

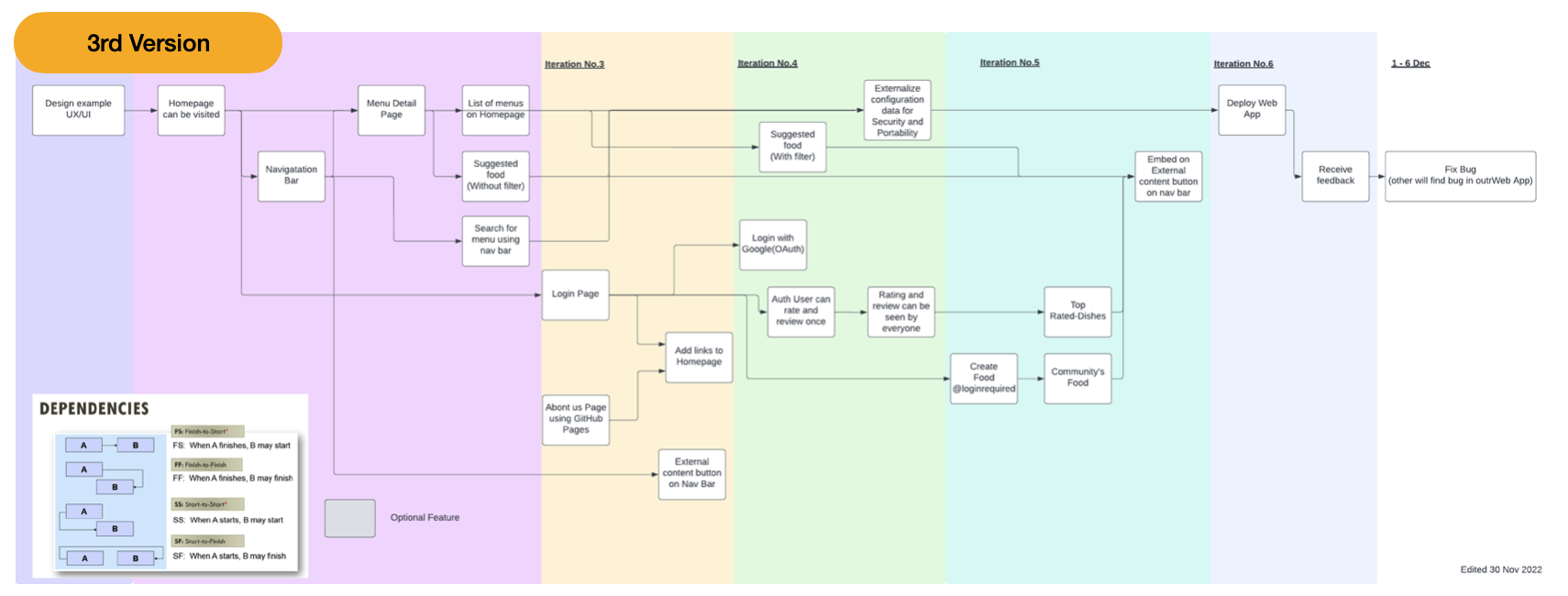
This version is similar with the 2nd version but have more details in Authentication and in which task that required login.

Iterative and Incremental Development with 1 week iterations.
Iteration plan with goal, milestones, and tasks updated before start of each iteration.
Project board and Issue Tracker are kept up-to-date and show actual status.
Github Flow to manage development using branches.
Unit testing and code review of all code.
Retrospective at the end of each week. A summary of findings is added to each Iteration Plan.
Python - programming language for server-side web application.
Django web framework used for the application.
Python extensions as needed, such as python-decouple to externalize configuration.
Github as source code repository, issue tracking, and automatic testing.
Github Wiki for project documents.
Github Project for backlog, tasks, and work management.
Visual Studio Code IDE for coding.