Skip to content

proplatformers/developer-roadmap

Β 
Β 

Folders and files

NameName
Last commit message
Last commit date

Latest commit

Β 

History

63 Commits
Β 
Β 
Β 
Β 

Repository files navigation

Web Developer Roadmap

Roadmap to becoming a web developer in 2017

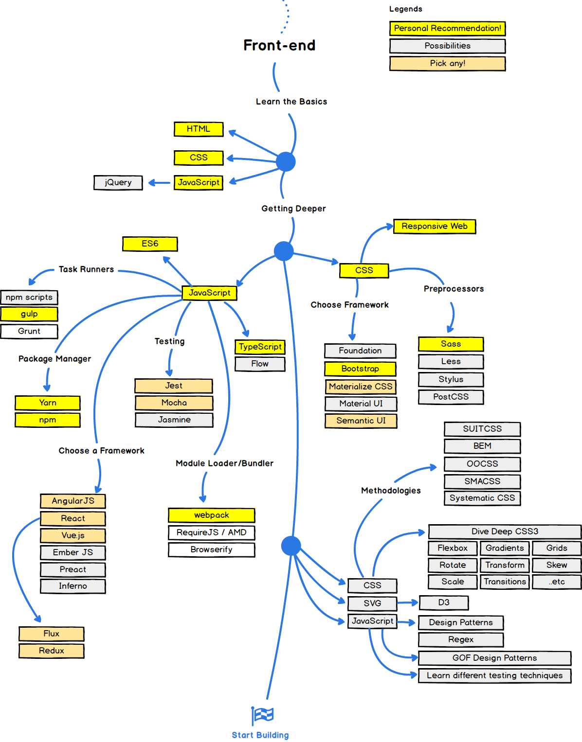
Below you find a set of charts demonstrating the paths that you can take and the technologies that you would want to adopt in order to become a frontend, backend or a devops. I made these charts for an old professor of mine who wanted something to share with his college students to give them a perspective.

If you think that these can be improved in anyway, please do suggest.


Want to learn something new?
Visit Hugobots where I teach people


πŸš€ Introduction

🎨 Front-end Roadmap

πŸ‘½ Back-end Roadmap

For the backend, personally I would prefer Node.js and PHP 7 for the full time plus I have been experimenting lately with Go and I quite like it. Apart from these, if I have to choose another one, I would go for Ruby. However this is just my personal preference, you can choose any of the shown languages and you will be good.

πŸ‘· DevOps Roadmap


🚦 Wrap Up

If you think any of the roadmaps can be improved, please do open a PR with any updates and submit any issues. Also, I will continue to improve this, so you might want to watch/star this repository to revisit.

β˜‘ TODO

  • Add Frontend Roadmap
  • Add Backend Roadmap
  • Add DevOps Roadmap
  • Add relevant resources for each

πŸ‘¬ Contribution

The roadmaps are built using Balsamiq. Project file can be found at /project-files directory. To modify any of the roadmaps, open Balsamiq, click Project > Import > Mockup JSON, it will open the roadmap for you, update it, upload and update the images in readme and create a PR.

Sponsored By

FancyGrid - JavaScript grid library with charts integration and server communication.

License

License: CC BY 4.0

About

Roadmap to becoming a web developer in 2017

Resources

Stars

Watchers

Forks

Releases

No releases published

Packages

No packages published