-
Notifications
You must be signed in to change notification settings - Fork 0
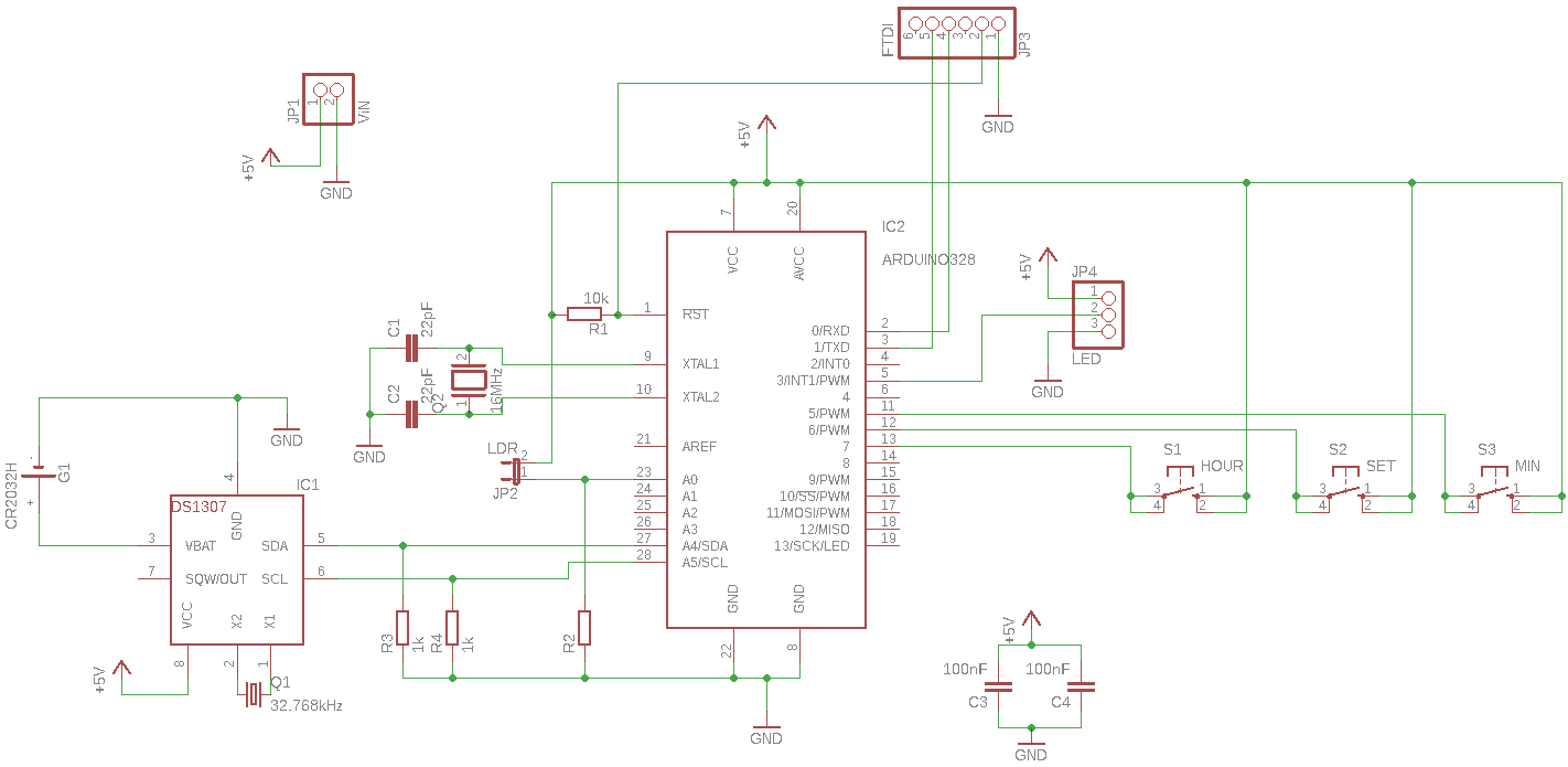
Building Clock
- 28 x LED Segment
- 28 x LED Segment Defuser
- 2 x LED Central Support
- 2 x LED Colon Defuser
- 1 x LED Digit Lower Spacer
- 1 x LED Digit Upper Spacer
- 1 x LED Colon-Controller
- 1 x LED Button Controller
Take 7 segments and glue each at a mating corner. I used UHU but Gorilla Glue will work well. Make sure you don't use to much so it doesn't spread out. I used small clamps to hold the pieces together while the glue cures. I made a square with 4 segments, allowed them to cure and then attached the lower 3. Rinse and repeat for the remaining 4 digits.
Cut out the length of LED strip you need. My LED strip was 30 LEDs/meter so I cut every 3rd LED. Glue the strip into the segment try to get central to the segment and the holes either side.
You can wire up each digit now (useful for testing) or wait until the whole thing is built.




Ensure when the data in and out for the segments is correct:



Connect segments together:

Connect digits together:

Connect controller to first digit:

