Mono-Repo with various scripts and a library to generate, convert and validate schedule files for events which use the frab conference system, pretalx, or every other system able to generate schedule.json or CSV files in the correct format.
sudo apt-get install python python-pip python-lxml libxslt1-dev libxml2-utils
pip3 install -r requirements.txt
pip3 install --pre gql[aiohttp]brew install python3 poetry
poetry install
poetry env activateIf you have problems with lxml see https://stackoverflow.com/a/26544099/521791
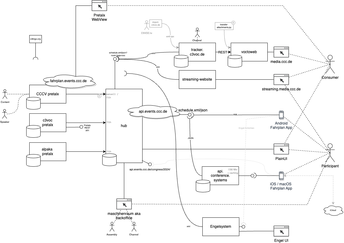
https://c3voc.de/wiki/events:39c3:schedule
mkdir 39c3
python3 schedule_39C3.py- https://c3voc.de/wiki/events:jahresendveranstaltung2021:schedule
- https://git.cccv.de/rc3/schedule-2021
see also:
see https://github.com/voc/schedule/blob/34C3/docs/data_flow_34C3_v0.7.pdf to get an overview and talk to @saerdnaer aka Andi if you have questions.
